生物・環境
マスクメロンの全遺伝子発現情報をデータベース化 ―高品質メロンの開発生産に貢献―
筑波大学生命環境系 矢野 亮一助教、江面 浩教授(つくば機能植物イノベーション研究センター長)らは、我が国の高級マスクメロン品種「アールスフェボリット春系3号」について、全ゲノム発現遺伝子情報(トランスクリプトーム)を明らかにし、データベース化しました。
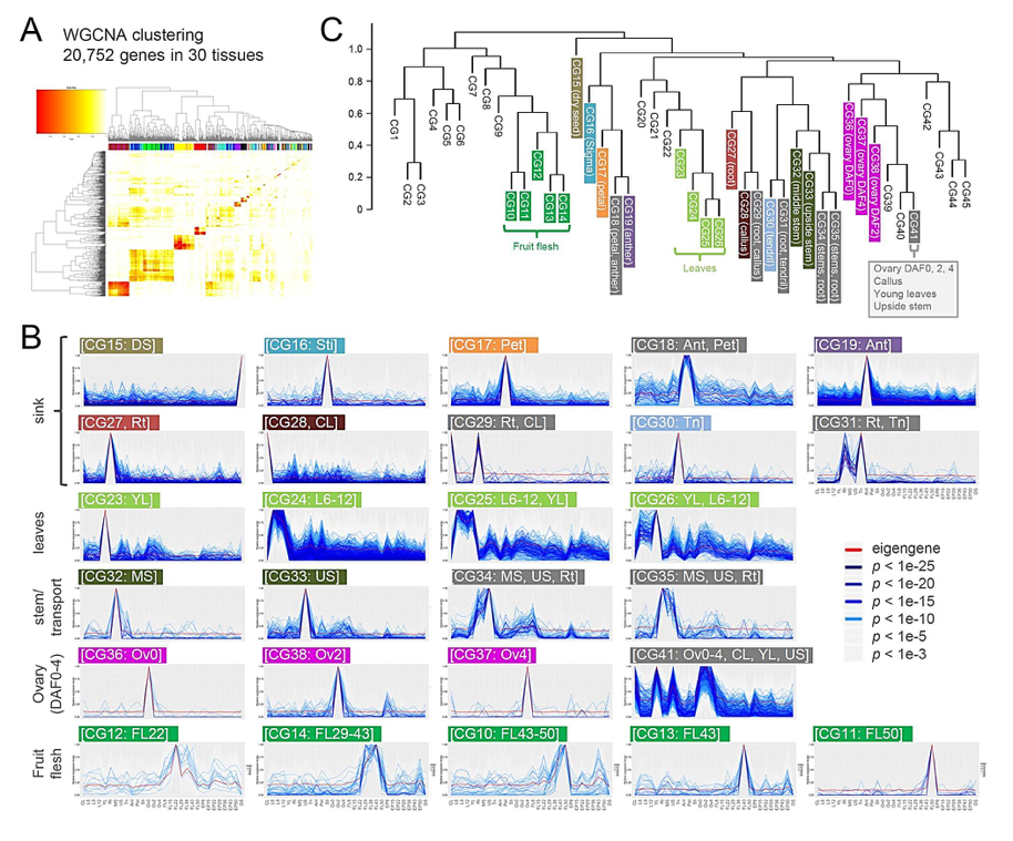
基礎的な科学研究の推進のみならず、遺伝子機能の理解に基づく品種デザインを推進するためには、情報集約・発信の中核となるwebデータベースが必要不可欠です。本研究では、メロンゲノムが持つ約27,000遺伝子の発現情報プロファイルを温室栽培環境において、あらゆる組織を網羅する形で収集しました。これらの研究成果を情報データベース化し、当該データベースから遺伝子機能解析を実施するためのアプリケーションツールを、独自のwebサイト「Melonet-DB」において開発しました。今後、Meonet-DBは、世界各地の研究者がメロンゲノムに関する情報検索を行うハブ的な情報データベースとなることが期待できます。

図 メロン組織別発現遺伝子情報(トランスクリプトーム情報)のクラスタリング結果
基礎的な科学研究の推進のみならず、遺伝子機能の理解に基づく品種デザインを推進するためには、情報集約・発信の中核となるwebデータベースが必要不可欠です。本研究では、メロンゲノムが持つ約27,000遺伝子の発現情報プロファイルを温室栽培環境において、あらゆる組織を網羅する形で収集しました。これらの研究成果を情報データベース化し、当該データベースから遺伝子機能解析を実施するためのアプリケーションツールを、独自のwebサイト「Melonet-DB」において開発しました。今後、Meonet-DBは、世界各地の研究者がメロンゲノムに関する情報検索を行うハブ的な情報データベースとなることが期待できます。

図 メロン組織別発現遺伝子情報(トランスクリプトーム情報)のクラスタリング結果