-
Medicine/Health
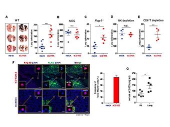
Myositis-Specific Autoreactive T Cells Are Pathogenic for Dermatomyositis
-
Biology/Environment
Thinking with Your Stomach? The Brain May Have Evolved to Regulate Digestion
-
Medicine/Health
The Neural Mechanism of a Circulatory Response to Stress
-
Medicine/Health
Exercise Can Improve Sleep Quality Even When You Don't Perceive a Difference
-
Medicine/Health
For Chronic Kidney Disease, an Ounce of Prevention Can be Economical
-
Technology/Materials
Diamond Color Centers for Nonlinear Photonics
-
Biology/Environment
Can I Squeeze through Here? How Some Fungi Can Grow through Tiny Gaps
-
Biology/Environment
Virtues of Modeling Many Faults: New Method Illuminates Shape of Alaskan Quake
-
Medicine/Health
The Shape of Things to Come: Shifting Rewards Are Encoded Using Special Neuronal Patterns (Nature Index: Research highlights in August, 2021)
-
Technology/Materials
Taking 2D Materials for a Spin
-
Biology/Environment
X Marks the Spot: How Genes on the Sex Chromosomes are Controlled
-
Biology/Environment
Plants as Protein Factories: Antioxidant Boosts the Yield of Valuable Biologics
-
Medicine/Health
How Heavy Snow Reduces Road Injuries: Less Bicycling, Safer Transport
-
Biology/Environment
Staying in the Shade: How Cells Use Molecular Motors to Avoid Bright Light (Nature Index: Research highlights in July, 2021)
-
Medicine/Health
HSC Transplants in Embryos: Opening the Door for Hematopoiesis Research
-
Biology/Environment
Turf Wars: Ocean Acidification and Feedback Loops Lock in Turf Algal Systems
-
Technology/Materials
Getting Excited About Excitons
-
Technology/Materials
Electrons Living on the Edge
-
Medicine/Health
Mimicking a Chronic Immune Response Changes the Brain
-
Medicine/Health
How parental diet can affect offspring's health (Nature Index: Research highlights in January 2021)